Toggle navigation
Product Show
Printer
OPC Drum
Toner Cartridge
Waste Toner Cartridge
Consumables and Accessories
About Us
Company Introduction
Organization
Corporate Culture
Comprehensive news
News and Information
Company News
Quality and Certification
Service and Support
Contact Us
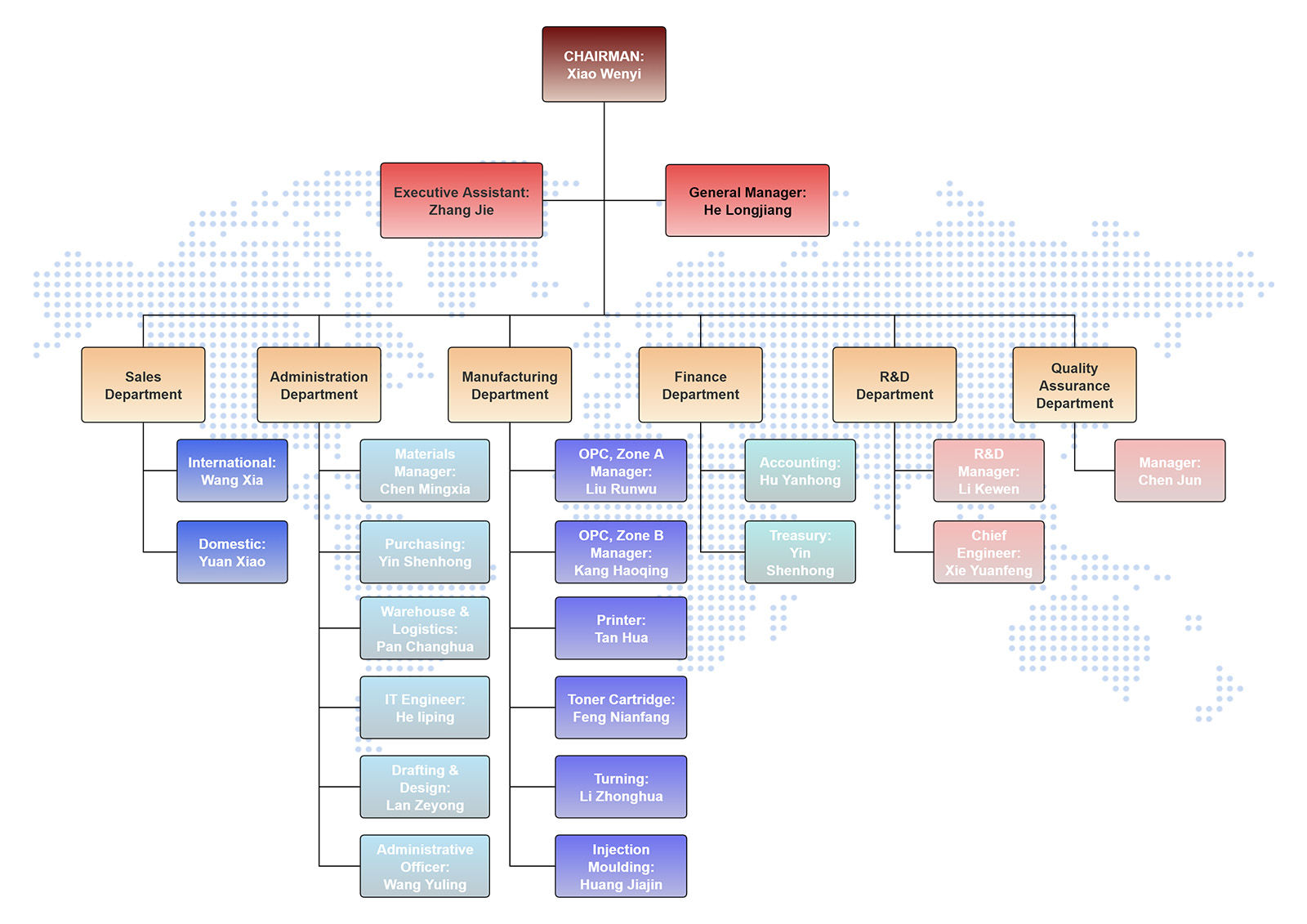
Organizational Structure
首页
/
Organizational Structure
Organizational Structure
内容标签
电商 媒体 Google 微软
电商 人工智能 机器学习 大数据
海外 市场 华为 谷歌 联想
互联网 产品
交通出行 共享单车
教育 阿里云 大数据 企业服务
金融 媒体
金融 苹果 硬件 收购
金融 市场 银行
金融 投资 光线传媒 股票
旅游 交通 微信 文化 旅行
媒体 苹果 音乐
农业农村 投资 城市 农业
苹果 微信 动画
企业服务 消费 联想 外包